2025-02-08 17:51
揭秘!解锁DeepSeek眼中的贝特瑞长按二维码阅读全文

回顾春节,最热的话题除了过年,那一定是DeepSeek!还被称为“神秘的东方力量”,在人工智能飞速发展的当下,我们问了DeepSeek几个问题,一起来看看AI眼中的贝特瑞(835185)吧!

DeepSeek,你眼中的贝特瑞是什么样子呢?



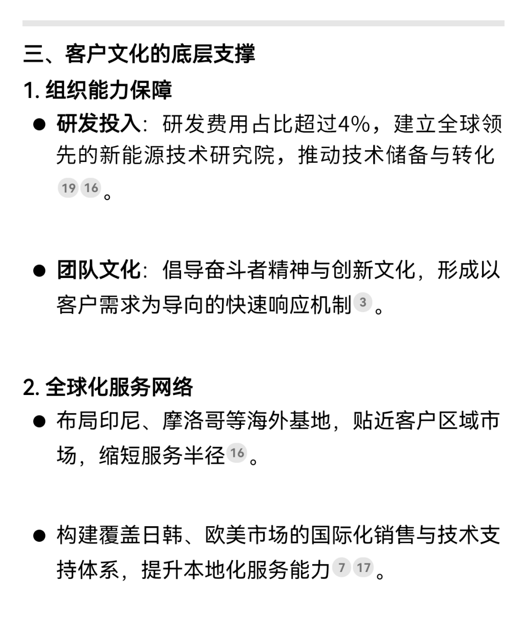
你怎么理解贝特瑞的客户文化?




DeepSeek给贝特瑞写的诗
负极之王
— 致贝特瑞 —
锂火淬炼石墨心,纳米经纬织乾坤。
十年负极擎天柱,万里鹏城铸电魂。
硅碳融晶开新纪,瀛洲订单破重云。
谁言黑土无麟角?贝旌特帜扫千军。
海融网声明: 凡本网注明“来源:海融网”的作品或图片,版权均属于海融网。海融网与作品作者联合声明,任何组织、机构未经海融网书面授权不得转载、摘编或利用其它方式使用上述作品。凡本网注明来源非海融网的作品,均转载自其它媒体或合作单位,转载目的在于更好服务用户和读者、传递信息之需,并不代表本网赞同其观点,本网亦不对其真实性负责,持异议者应与原始出处或信源主张权利。特别提醒:本网刊发或转载涉及资本市场或上市公司文章不构成任何投资建议,投资者据此操作,风险自担!