2024-12-05 15:18
55项!新能源汽车动力电池健康状态评估指南等标准计划项目公示长按二维码阅读全文
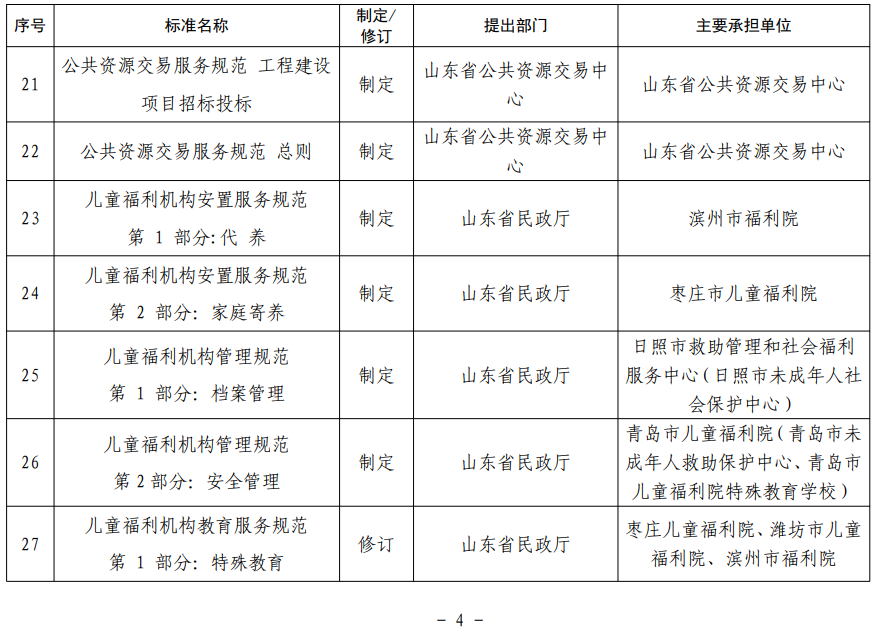
12月3日, 山东省市场监督管理局对《新能源汽车动力电池健康状态评估指南》等55项地方标准计划项目进行公示,公示截止日期至2024年12月17日。
如有意见请于公示截止日前反馈至省市场监督管理局标准化处。
联系方式:0531-51792372,电子邮箱:sdbzh@shandong.cn。
联系地址:济南市燕子山路43号,邮编:250014。








海融网声明: 凡本网注明“来源:海融网”的作品或图片,版权均属于海融网。海融网与作品作者联合声明,任何组织、机构未经海融网书面授权不得转载、摘编或利用其它方式使用上述作品。凡本网注明来源非海融网的作品,均转载自其它媒体或合作单位,转载目的在于更好服务用户和读者、传递信息之需,并不代表本网赞同其观点,本网亦不对其真实性负责,持异议者应与原始出处或信源主张权利。特别提醒:本网刊发或转载涉及资本市场或上市公司文章不构成任何投资建议,投资者据此操作,风险自担!