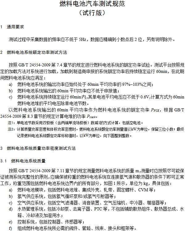
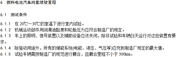
2021-06-15 17:23
工信部发布《燃料电池汽车测试规范》 支撑燃料电池车示范应用长按二维码阅读全文

海融网注意到,近日,工信部装备工业发展中心发布了关于《燃料电池汽车测试规范》的通知,通知明确,为规范燃料电池汽车检测工作,支撑燃料电池汽车示范应用,经请示工业和信息化部同意,现将《燃料电池汽车测试规范》发布。请各生产企业及检测机构在开展燃料电池汽车示范应用工作中实施。
《燃料电池汽车测试规范》原文如下:









海融网声明: 凡本网注明“来源:海融网”的作品或图片,版权均属于海融网。海融网与作品作者联合声明,任何组织、机构未经海融网书面授权不得转载、摘编或利用其它方式使用上述作品。凡本网注明来源非海融网的作品,均转载自其它媒体或合作单位,转载目的在于更好服务用户和读者、传递信息之需,并不代表本网赞同其观点,本网亦不对其真实性负责,持异议者应与原始出处或信源主张权利。特别提醒:本网刊发或转载涉及资本市场或上市公司文章不构成任何投资建议,投资者据此操作,风险自担!