2023-01-05 10:56
工信部公示第三批智能光伏试点示范名单 43家企业54个项目入选长按二维码阅读全文

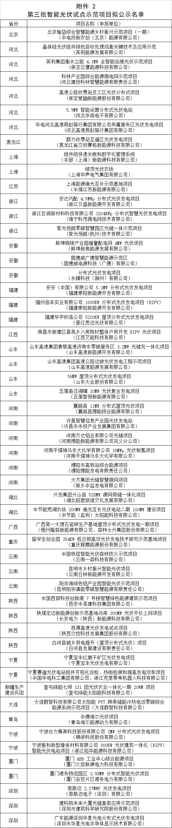
1月4日,工信部电子信息司公示了第三批智能光伏试点示范名单,43家企业54个项目入选。公示时间截止到至1月10日。


海融网声明: 凡本网注明“来源:海融网”的作品或图片,版权均属于海融网。海融网与作品作者联合声明,任何组织、机构未经海融网书面授权不得转载、摘编或利用其它方式使用上述作品。凡本网注明来源非海融网的作品,均转载自其它媒体或合作单位,转载目的在于更好服务用户和读者、传递信息之需,并不代表本网赞同其观点,本网亦不对其真实性负责,持异议者应与原始出处或信源主张权利。特别提醒:本网刊发或转载涉及资本市场或上市公司文章不构成任何投资建议,投资者据此操作,风险自担!