2023-07-05 10:51
海辰储能完成超45亿元C轮融资 已启动IPO辅导长按二维码阅读全文

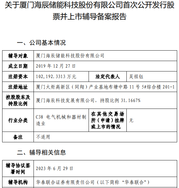
图片来源:海辰储能
继2022年10月获超20亿元B轮融资后,厦门海辰储能科技股份有限公司(简称“海辰储能”)再获新一轮融资!
7月5日,海辰储能宣布,近日,公司正式完成C轮融资,融资总额超45亿元,将加速公司产业布局和推动战略落地。
据悉,海辰储能本次融资由国寿股权和金融街资本共同领投,中银资产、金石投资、国投招商、国风投基金、中金资本、鼎晖百孚、中美绿色基金联合领投,首建投新能源、合肥产投及现有股东峰和资本、经纬创投、农银国际、中兵国调、众创等跟投。
海辰储能本次融资将主要用于产能扩建、先进设备采购、技术研发、市场开拓等业务布局。
海辰储能联合创始人、总经理王鹏程表示,融资不是简单“找钱”,而是与拥有共同价值观、信任、投入、专业的合作伙伴,结成“命运共同体”,共同去成就一番事业。此轮融资的成功也是资本市场对海辰储能团队的高度认可和期待。
资料显示,海辰储能成立于2019年,专业从事锂电池核心材料、磷酸铁锂储能电池及系统的研发、生产和销售。
三年多来,海辰储能持续高速度成长:今年4月份,公司迭代创新推出320Ah新一代电力储能专用电池,持续打造更高能量密度、更长寿命、更安全、更兼容的超级单品。
4月份,海辰储能还发布新制造规划,实现重庆基地一期一阶段主体工程封顶;按照产能释放节奏,到2025年厦门、重庆基地全面完成建设,达成135GWh年产能目标。
除了融资,据海融网不完全统计,今年以来,海辰储能持续完善“产业+资本”双轮驱动的生态体系,分别与兴业银行厦门分行、农业银行厦门市分行、中国银行厦门市分行、建设银行厦门市分行、交通银行厦门分行、厦门银行、工商银行厦门市分行等签署战略合作协议,并进行了海辰储能重庆基地一期一阶段银团签约,已累计获得700亿元银行资金支持。

值得注意的是,海辰储能已启动IPO辅导。7月3日,海辰储能在福建厦门证监局进行辅导备案登记,拟首次公开发行股票并上市,辅导券商为华泰联合证券有限责任公司。
海融网声明: 凡本网注明“来源:海融网”的作品或图片,版权均属于海融网。海融网与作品作者联合声明,任何组织、机构未经海融网书面授权不得转载、摘编或利用其它方式使用上述作品。凡本网注明来源非海融网的作品,均转载自其它媒体或合作单位,转载目的在于更好服务用户和读者、传递信息之需,并不代表本网赞同其观点,本网亦不对其真实性负责,持异议者应与原始出处或信源主张权利。特别提醒:本网刊发或转载涉及资本市场或上市公司文章不构成任何投资建议,投资者据此操作,风险自担!